新闻动态
历史沿革
研究方向
过敏性疾病发病规律研究
过敏性疾病发病机制研究
创新诊断技术研究
治疗技术研究
过敏原监测及防控
现任及历任主任
学术委员会
联合单位
人才队伍现状
研发平台
研究成果
年度报告
专利转化
代表论文
专利证书
联系方式
上一篇: 鼻腔分泌物取样器
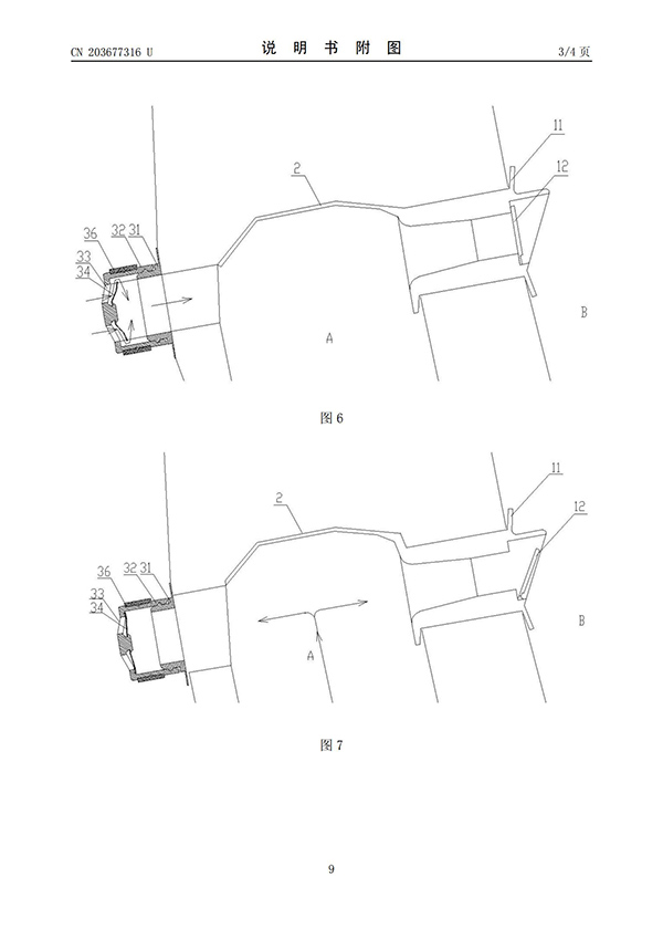
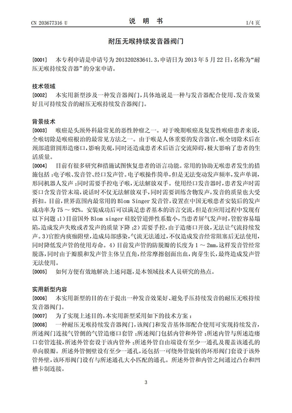
下一篇: 雾化器